
粵科公示〔2019〕34號
根據《廣東省省級財政專項資金管理辦法有關》規定,擬安排2019-2020年度粵港澳聯合實驗室、粵港澳科技合作領域、對外科技合作平臺類項目,本批項目共計37項,擬安排財政專項資金7350萬元,現予以公示。公示期自2019年10月22日~10月28日,共7天。
任何單位和個人如對公示內容持有異議,請在公示期內以書面形式反映。反映公示名單的情況和問題應堅持實事求是原則,以個人名義反映情況的,請提供真實姓名、聯系方式和反映事項證明材料等;以單位名義反映情況的,請提供單位真實名稱(加蓋公章)、聯系人、聯系方式和反映事項證明材料等。
聯系人:省科技廳資源配置與管理處 司圣奇
機關紀委 陳 明
傳 真:020-83163943、83163627
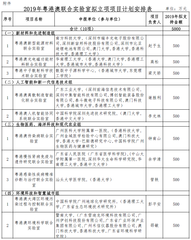
附件:
2.2019-2020年度粵港澳科技合作領域擬立項項目計劃安排表
3.2019-2020度對外科技合作平臺類擬立項項目計劃安排表
省科技廳
2019年10月22日